
In today’s rapidly changing digital landscape, businesses must innovate faster and smarter to stay competitive. Microsoft’s Azure AI Services are at the forefront of this transformation, enabling organizations to effortlessly embed advanced artificial intelligence into their operations. Whether it’s automating complex workflows, enhancing customer interactions, or forecasting future trends, Azure AI provides the tools and infrastructure to drive real impact.
In the first quarter of 2026, Microsoft reported record Azure growth with cloud revenue exceeding $40 billion annually, largely propelled by AI-powered solutions. This momentum highlights how Azure AI is not just a technology trend but a core driver of business success across industries worldwide.
So, why is Azure AI essential today, and how can it help your business thrive in an AI-first world? Let’s break down these powerful services in simple terms and discover how they’re revolutionizing the way businesses operate.
Topics covered in this blog are:
What Are Azure AI Services?
Azure AI Services is a suite of robust cloud services and tools that enterprises and developers can use to create intelligent applications. These services offer AI features like document and image analysis, generative language models, strong semantic search services, speech and voice features, language analysis and translations, and more.
Azure AI Services, like many other cloud services, are easily accessible, incredibly scalable, extremely secure, and made to work with your current systems. To create bespoke AI solutions that meet your unique requirements, you can programmatically connect to these services using the available Software Development Kits (SDKs).

Related Readings: Azure AI Fundamentals Certification.
Why Use Azure AI Services? The Benefits
Azure AI Services offer powerful advantages that help businesses and developers unlock the full potential of artificial intelligence without the usual complexity. Here’s why they’re a smart choice:
- Easy Integration: Pre-built AI models and APIs mean you can quickly add intelligent features like vision, speech, language, and decision-making into your apps — no need to build AI from scratch.
- Scalable and Flexible: Whether you’re a startup or a global enterprise, Azure AI scales with your needs, handling anything from a few requests to millions seamlessly.
- Cost-Effective: Pay only for what you use with flexible, consumption-based pricing — no large upfront investments.
- No AI Expertise Required: Azure AI services come pre-trained and ready to use, so developers don’t need deep data science or machine learning knowledge to get started.
- Customizable Models: For more specialized needs, you can train and customize models with your own data, ensuring better accuracy and relevance.
- Secure and Compliant: Built on Microsoft’s trusted cloud, Azure AI ensures enterprise-grade security and compliance with global standards.
- Faster Time to Market: Speed up development by leveraging ready-made AI capabilities, allowing your business to innovate and deliver solutions faster.
By harnessing these benefits, Azure AI Services empower organizations to improve customer experiences, automate operations, and make smarter, data-driven decisions — all while reducing cost and complexity.
List of Azure AI Services and Their Features
| Service | Description |
| Combine the power of generative AI models with tools that allow agents to access and interact with real-world data sources. | |
| Performs model inference for flagship models in the Azure AI model catalog. | |
| Bring AI-powered cloud search to your mobile and web apps. | |
| Perform a wide variety of natural language tasks. | |
| Create bots and connect them across channels. | |
| An AI service that detects unwanted content. | |
| Customize image recognition for your business. | |
| Turn documents into intelligent data-driven solutions. | |
| Detect and identify people and emotions in images. | |
| Help users read and comprehend text. | |
| Build apps with industry-leading natural language understanding capabilities. | |
| Speech-to-text, text-to-speech, translation, and speaker recognition. | |
| Use AI-powered translation technology to translate more than 100 in-use, at-risk, and endangered languages and dialects. | |
| Extract actionable insights from your videos. | |
| Analyze content in images and videos. |
Azure AI Services Use Cases in Various Industries
Azure AI Services are significantly changing a number of industries. For instance:
- Healthcare: By automating the input of patient data and the analysis of medical images, Azure AI Services can help doctors identify illnesses more rapidly and accurately.
- Retail: By making product recommendations based on customer preferences and past purchases, these services can customise the shopping experience.
- Finance: Azure AI can identify fraudulent transactions instantly, protecting consumers and reducing losses for businesses.
- Education: The services can create intelligent tutoring programs that adjust to students’ preferred learning styles and offer tailored support to aid in their development.
- Entertainment: By suggesting personalized content based on viewing habits, Azure AI may enhance user experiences by making it simpler for users to locate what they’re looking for.
- Transportation: By optimizing delivery routes using artificial intelligence, these technologies help logistics organizations save time and petrol costs.
Azure AI Services– Service Catalog
Microsoft Azure provides a comprehensive suite of Azure AI Services designed to empower developers and businesses to build intelligent, scalable, and efficient applications. These services cover a broad spectrum of AI capabilities, including vision, decision-making, speech, language, agent-based AI, and search functionalities. Grouped into logical categories, these APIs enable you to embed cutting-edge AI features without the need to build models from scratch.
Vision
Azure Vision services enable applications to understand and analyze visual content such as images, videos, and scanned documents. These services use deep learning models to detect objects, identify faces, extract text, and more, making it easier to automate visual data processing.

| Category | APIs | Description |
|---|---|---|
| Vision | Computer Vision | Extracts rich information from images and videos — including objects, text, and scene understanding. |
| Vision | Custom Vision | Build and train custom image classifiers tailored to your business needs. |
| Vision | Face | Detects faces, identifies people, and recognizes emotions in images. |
| Vision | Form Recognizer | Extracts structured data from scanned documents like invoices and forms. |
| Vision | Video Indexer | Extracts metadata, keywords, speaker IDs, and transcripts from video content. |
Decision
Decision services empower your applications to make smarter, data-driven decisions by detecting anomalies and ensuring content safety. These AI services analyze data patterns and content quality to improve reliability and trustworthiness.

| Category | APIs | Description |
|---|---|---|
| Decision | Anomaly Detection | Detects unusual patterns or deviations in data to identify potential issues early. |
| Decision | Content Safety | Detects and filters harmful or unwanted content in text, images, and videos. |
Use Case: Banks use Anomaly Detection to monitor financial transactions in real-time and flag suspicious activity indicative of fraud. Social media platforms employ Content Safety APIs to automatically review and moderate user uploads, protecting communities from offensive or harmful material and ensuring compliance with policies.
Speech
Azure Speech services enable natural and seamless interaction between humans and machines by converting spoken language to text and vice versa, supporting translation and speaker recognition.

| Category | APIs | Description |
|---|---|---|
| Speech | Speech Translation | Provides real-time speech-to-speech translation across multiple languages. |
| Speech | Speech Recognition | Converts spoken language into accurate text transcripts and identifies speakers. |
| Speech | Text-to-Speech | Synthesizes natural, human-like speech from text input. |
Use Case: Global businesses host live international conferences where Speech Translation enables real-time multilingual communication. Customer support centers use Speech Recognition to transcribe calls for quality monitoring and training. Assistive technologies leverage Text-to-Speech to aid visually impaired users by reading out text content aloud.
Language
Language services bring advanced natural language processing (NLP) to your applications, enabling understanding, translation, and generation of human language with high accuracy.

| Category | APIs | Description |
|---|---|---|
| Language | Text Analytics | Extracts sentiment, key phrases, entities, and language detection from text data. |
| Language | Translator | AI-driven translation for over 100 languages and dialects. |
| Language | QnA Maker | Creates conversational question-answering bots that respond accurately to user queries. |
| Language | Language Services | Advanced NLP features such as summarization, entity linking, and language understanding. |
Use Case: A company analyzes customer reviews worldwide using Text Analytics to gauge sentiment and identify common complaints to improve products. A global app uses Translator APIs to provide localized content in users’ native languages. Support teams build intelligent Q&A bots that reduce manual ticket handling by automatically answering frequently asked questions.
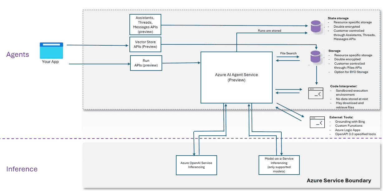
AI Agents & Models
These services combine generative AI models and intelligent agents with Azure’s rich data ecosystem, enabling you to build advanced AI assistants and leverage pre-trained models.

| Category | APIs | Description |
|---|---|---|
| AI Agent | Azure AI Agent Service | Integrates generative AI with tools and real-world data for intelligent agent experiences. |
| Model Inference | Azure AI Model Inference | Runs inference on flagship Azure AI models at scale without infrastructure management. |
| Bot | Bot Service | Creates, deploys, and manages bots across multiple channels. |
| Accessibility | Immersive Reader | Enhances reading and comprehension with text highlighting, translation, and read-aloud features. |
Use Case: Customer service teams deploy AI Agents that can understand the context and perform tasks such as booking appointments or retrieving order details seamlessly. Developers run heavy AI workloads with Azure Model Inference without worrying about computing resources. Businesses use Bot Services to deploy chatbots on websites and social media, offering 24/7 customer engagement. Educational apps use Immersive Reader to make content accessible for learners with disabilities or language difficulties.
Related Readings: Microsoft Azure Chatbot Using Cognitive and Bot Services
Search & Knowledge
Search and knowledge services use AI to improve content discovery and interaction by providing intelligent search, autosuggestions, and spell-checking.

| Category | APIs | Description |
|---|---|---|
| Search | Azure AI Search | Adds AI-powered search capabilities to applications for improved relevance and user experience. |
| Web Search | Bing Image Search | Enables image search integration into applications. |
| Web Search | Bing Autosuggest | Provides query auto-suggestions for faster and easier searches. |
| Web Search | Bing Spell Check | Automatically corrects spelling errors and understands contextual query corrections. |
Use Case: E-commerce platforms implement Azure AI Search to deliver highly relevant product search results, boosting conversion rates. News websites use Bing Autosuggest to help users find trending topics faster. Search engines integrate Bing Spell Check to improve search accuracy, ensuring users find what they want despite typos or misspellings.
Related Readings: Understanding RAG with LangChain
Conclusion
Azure AI Services are transforming how businesses innovate by making advanced artificial intelligence accessible, scalable, and easy to use. With a wide range of ready-to-use tools across vision, speech, language, decision, and search, organizations can quickly embed intelligence into their applications without requiring deep AI expertise.
These services accelerate development, enhance customer experiences, improve operational efficiency, and enable smarter decision-making — all while ensuring security and cost-effectiveness. As AI continues to reshape industries, Azure AI Services provides a reliable and powerful foundation for businesses to stay competitive and unlock new opportunities in the digital era.
Embracing Azure AI means empowering your business to innovate faster, operate smarter, and lead with confidence in an AI-driven world.
Frequently Asked Questions
Do I need AI expertise to use Azure AI Services?
No, the services are designed to be accessible to developers of all skill levels, with pre-trained models that can be used out of the box.
Can Azure AI Services be customized?
Yes, many services offer customization options, such as training models on your specific data using features like Custom Vision and Language Understanding.
Can these services be integrated with non-Azure environments?
Yes, Azure AI Services can be integrated with applications running on other platforms or cloud providers through their APIs.
What industries can benefit from Azure AI Services?
Azure AI Services is applicable across multiple industries, including healthcare, retail, finance, education, and more, for tasks like customer service, fraud detection, and content moderation.
What is the difference between Cognitive Services and Azure Machine Learning?
Cognitive Services offers pre-built AI models that can be used directly, while Azure Machine Learning is a platform for building, training, and deploying custom AI models.


